Microsoft uses plagiarized AI slop flowchart to explain how Github works, removes it after original creator calls it out: 'Careless, blatantly amateuristic, and lacking any ambition, to put it gently'
The official Introduction to Github page included an AI-generated graphic with the phrase "continvoucly morged" on it, among other mistakes.
Keep up to date with the most important stories and the best deals, as picked by the PC Gamer team.
You are now subscribed
Your newsletter sign-up was successful
Want to add more newsletters?
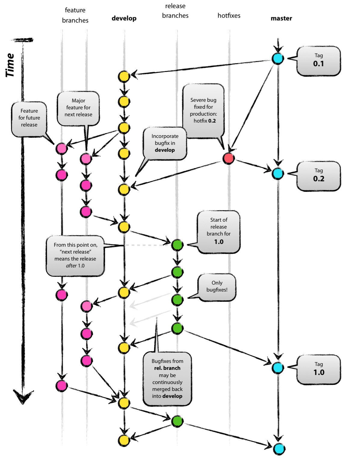
"15+ years later, Microsoft morged my diagram," engineer Vincent Driessen wrote on his blog Wednesday. If you saw the word "morged" and started sweating that you're behind on internet slang again, don't worry—it is in fact not a word, but rather some AI slop that Microsoft published on its Learn portal, in its official explainer on how to use Github. More specifically, it's slop from an AI-generated graphic that plagiarized a chart Driessen published on his blog more than a decade ago.
"In 2010, I wrote A successful Git branching model and created a diagram to go with it. I designed that diagram in Apple Keynote, at the time obsessing over the colors, the curves, and the layout until it clearly communicated how branches relate to each other over time," Driessen explained in today's post. It was a useful chart, and he made the source files available so others could freely use and modify it, which they did, across years of technical talks, wikis and videos.
"That was the whole point: sharing knowledge and letting the internet take it by storm! What I did not expect was for Microsoft, a trillion-dollar company, some 15+ years later, to apparently run it through an AI image generator and publish the result on their official Learn portal, without any credit or link back to the original."
The chart on Microsoft's official page—which has since been taken down, but is still visible on the Internet Archive—is unmistakably based on Driessen's original, but, well, bad. Rather than using his source files, it's obviously been run through an AI image generator of some kind, which recreated the general form with a slide of slop. Arrows no longer cleanly point to where they should, some bits of the image that were intentionally light grey to not complicate the geometry are now stark black, and the words "continuously merged" have been transformed into "continvuocly morged." The word "feature" also morged its way into "featue" in one bubble, and the chart's vertical axis is now "Tim" rather than Time.
"The AI rip-off was not just ugly," Driessen wrote. "It was careless, blatantly amateuristic, and lacking any ambition, to put it gently. Microsoft unworthy."
He points out that it's only because the chart has been used so many times over the years with attribution that folks were able to identity Microsoft's image as a plagiarized version and call it out, identifying him as the original author. How many other instances like it will be missed, though, as AI usage becomes increasingly common?
While the tutorial on the Microsoft Learn portal was updated with a replacement image, there's no mention on the page that it has been recently modified, or why.
Keep up to date with the most important stories and the best deals, as picked by the PC Gamer team.
"I find this whole thing mostly very saddening," Driessen wrote. "Not because some company used my diagram. As I said, it's been everywhere for 15 years and I've always been fine with that. What's dispiriting is the (lack of) process and care: take someone's carefully crafted work, run it through a machine to wash off the fingerprints, and ship it as your own. This isn't a case of being inspired by something and building on it. It's the opposite of that. It's taking something that worked and making it worse. Is there even a goal here beyond 'generating content'?"
Microsoft had not yet replied to a request for comment at the time of publication.

Wes has been covering games and hardware for more than 10 years, first at tech sites like The Wirecutter and Tested before joining the PC Gamer team in 2014. Wes plays a little bit of everything, but he'll always jump at the chance to cover emulation and Japanese games.
When he's not obsessively optimizing and re-optimizing a tangle of conveyor belts in Satisfactory (it's really becoming a problem), he's probably playing a 20-year-old Final Fantasy or some opaque ASCII roguelike. With a focus on writing and editing features, he seeks out personal stories and in-depth histories from the corners of PC gaming and its niche communities. 50% pizza by volume (deep dish, to be specific).
You must confirm your public display name before commenting
Please logout and then login again, you will then be prompted to enter your display name.

